
様々な泌尿器科患者にリーチし、ユーザーを広げるための戦略
UX Design
Time frame: 7 weeks
Client: Healthcare Company
Team members: Emmanuella Ben-Eboh, Sanhyong Park, Zixuan Zhao
Role: Strategic Designer, Researcher, UX Designer
Skills: Research Synthesis, Purpose Statement, Business Model Canvas, Strategic Roadmap, Wireframe, Prototyping, UX Design
How Might We
どうすれば泌尿器科の初期患者に、恥ずかしい思いや負担を感じさせずに、予防や治療を促すことができるでしょうか。
Summary
Challenge
泌尿器科アプリの開発会社は、ユーザーを広げるための新たな戦略が必要でした。
私たちのチームは、泌尿器科の診断アプリを開発しているクライアントのために、新しいビジネスチャンスを生み出すという課題に取り組みました。泌尿器科領域では、潜在的な患者さんは多いものの、社会的なタブーや認知度の低さから未診断の方が多くいらっしゃいます。ユーザーを増やし、患者が自宅で診断できるようにするために、消費者直販モデルを構築することが課題でした。
Solution
多様な患者さんが参加しやすい泌尿器科コミュニティを作る。
下部尿路症状(LUTS)が気になる方を対象とした泌尿器科の情報プラットフォームの構築を提案しました。症状が軽い人も多いので、記事やブログを入り口にして、ユーザーの裾野を広げ、ゆるいコミュニティを形成していくことを計画しました。このアプリは簡単な診断機能の他に、治療につながる生活習慣もユーザーに提案します。収益はフリーミアムモデルを採用し、ユーザーにとって導入しやすいアプリにする予定です。
Research
二次調査やインタビューを行い、ユーザーや現状の問題点を把握しました。泌尿器科の患者さんは、年齢とともに増えていきます。彼らは継続的な診断を必要とし、より効率的な治療を望んでいます。また、彼らは自分の症状についてあまり話さないので、自宅で簡単にアクセスできる泌尿器科アプリは多くの利点をもたらす可能性があります。

LUTSの有病率は年齢とともに著しく増加します
ICS基準によるLUTSの有病率は68.2%であった。(男性:70.6%、女性:66.0%)
症状としては、以下のようなものがあります:
尿失禁、頻繁にトイレに行きたくなる、排尿時に痛みや不快感がある。

Stakeholder Map
私たちの主要なステークホルダーは下部尿路症状(LUTS)患者です。2番目のステークホルダーは、潜在的な患者、および術前・術後の患者です。3番目のステークホルダーは、主に投資家、泌尿器科コミュニティ、コンテンツモデレーター、エンジニア、そしてデザイナーです。

Key Findings
私たちはリサーチ結果を分析し、3つのポイントに注目しました。使用する患者はまだ少数ですが、診断アプリは様々なメリットを提供します。また泌尿器科の病気は相談しづらく、患者は通院や治療をしない傾向があります。
現在診断アプリを使用する患者は、様々なメリットを感じています
患者は毎日継続して症状を記録する必要があるため、自宅で手軽に症状を記録できるアプリは便利です。
“尿路結石を繰り返しているため、医師から排尿回数を把握するように言われました。今のところ使いやすいですね。”
“通院の手間を省くことができました。”
“すべての記録を残してくれて、日々の変化もわかる。”
泌尿器科の病気は相談しづらい
泌尿器科の患者は、しばしば自分の心配について家族や医師に話したり相談したりするのをためらいます。泌尿器科の悩みや症状について話すことが恥ずかしいと感じるのです。
“その父親は、息子さんを診察室に入れずに、私と個人的に症状について話したがっていました。”
早期の予防は軽視されがちです
患者さんは相談する恥ずかしさもあり、明らかな症状がない限り通院や予防をしない傾向にあります。その結果、治療の最良のタイミングを逃してしまいます。
軽い症状の場合、病院を受診しない患者さんも少なくありません。しかし泌尿器科の初期症状の多くは、適切な指導により、日常的な行動で予防したり遅らせたりすることもできます。
User Segments
私たちは、3つのユーザー層を特定しました。1つ目は、排尿記録を残す必要がある手術患者さん。2つ目は、ハイリスクな症状を持ち通院する患者。3つ目は、泌尿器科症状について知りたい人です。

手術前後のLUTS患者
明確な尿流・排尿日データを記録し、泌尿器科医に見せる必要があります。
“私は医師に送るデータ記録の助けが必要です。ペンと紙よりも簡単で、尿を記録することを思い出させてくれるもの。”

病気を予防したい高リスクのLUTS患者
膀胱を健康に保つために、日々の行動を記録し、注意し、一定の習慣を身につける必要がある。
“産後、膀胱のコントロールに悩む女性は少なくありません。排尿習慣を追跡し、膀胱をコントロールできる行動パターンを把握したいです。”

軽度の排尿障害のある若年・中年者
泌尿器科症状についてもっと学びたい、サポートを得たい方。
“夜中にトイレで目が覚めてしまう原因が分かるなら、それは素晴らしいことです。”
Solution
泌尿器科プラットフォームの作成
泌尿器科患者には、膀胱の健康状態を把握したいだけの人から、泌尿器症状についてもっと知りたい人まで、患者の枠を超えた潜在的かつ多様なニーズが存在します。ユーザーを広げるために、既存の診断と記録機能に加えて、泌尿器の健康全般について、健全で匿名性の高い議論を促すために、記事、ビデオ、チャットルームなどの情報リソースを提供します。
まず初めに、現状の診断機能や記録機能を改善し、よりシンプルで使いやすくします。
次に、データを基に、予防のための生活習慣や行動の提案をすることで、アプリサービスの価値や効果を拡大します。
最後に、医療情報コンテンツを作成し、泌尿器の健康管理情報を共有することを目指します。
使用量ベースの価格モデル
ビジネスモデルはサブスクリプションベースで、フリーミアム・アップセル方式を採用する予定です。また、ユーザーは利用範囲ごとに複数の価格モデルから選択することができます。
Purpose Statement
私たちの目的は、泌尿器科の患者や潜在的な患者の方が、自宅で手軽に病気の知識を得て、症状を効率的に管理できるように、オンラインプラットフォームを提供することです。
Roadmap
アプリ利用を拡大するための5年間のロードマップとビジネスモデルのキャンバスを作成し、3つの波でアプローチし、最終的に泌尿器科情報共有プラットフォームの構築を目指します。
戦略ロードマップ

ビジネスモデルキャンバス

Wave 1 – 統合
複雑な機能を統合し、患者が手術前後に自宅で簡単に排尿状態を測定し、泌尿器科医にデータをエクスポートできるようにする。
Wave 2 – 拡大
機能を拡張し、膀胱の挙動が気になる人向けにAIによる行動改善の提案を行う。飲酒や睡眠などの習慣を記録し、カレンダーやリマインダーを追加する。
Wave 3 – 交流
泌尿器科のコンテンツやブログを作成し、若年層や中高年層などより幅広いユーザーを巻き込み、情報量と信頼性の高い泌尿器科プラットフォームを構築します。
Prototyping
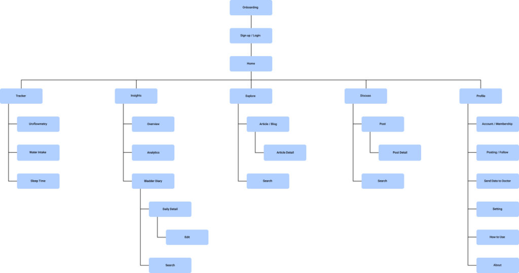
情報アーキテクチャ

ユーザーフロー

ワイヤーフレーム

プロトタイプ

Next Steps
患者との綿密なリサーチ
人間中心デザインに基づいた綿密なリサーチを行い、必要な機能と不必要な機能を洗い出し、適切なサービス体験を整理する。
多様なステークホルダーとの協働
患者さんや泌尿器科医だけでなく、軽い症状の方、コンテンツクリエイター、エンジニア、サービスデザイナーなど、多様なステークホルダーを巻き込む。
患者ではないが、症状が気になる潜在顧客へのインタビュー
潜在的な患者のニーズやインサイトを探り、どのような情報が予防を促すのに適切かをリサーチする。