
食品廃棄物を減らすためのサプライチェーンと外食サービス
Service Design
Time frame: 14 weeks
Client: Accenture
Team members: Anahita Dasgupta, Brayan Pabón, Claire Xu
Role: Service Designer
Skills: Research Analysis, Interviews, Ideation, Prototyping, Experiment, Service Blueprint
How Might We
どうすれば、人々が負担を感じることなく、サステナブルな食の活動に参加できるだろうか?
Summary
Challenge
サステナブルな食の活動は、もっと身近な存在になる必要があります。
多くの人は、サステナブルな活動に興味を持っていますが、何から始めればいいのか分かりません。また、難しそう大変そうだと考えて躊躇してしまいます。私たちは、食の持続可能性に焦点を当て、人々にサステナブルな行動を促すにはどうしたらいいかという課題に取り組みました。
Solution
食品廃棄物を減らす外食サービス。
私たちは、フレッシュテーブルというサステナブルなサプライチェーンと外食サービスを提案しました。スーパーで売れ残った食品を購入し、レストランの食材として活用することで、食品廃棄物を減らす仕組みです。

Research
Process
01. 二次調査
アメリカのサステナブルな食品問題の現状を調査しました。
02. ステークホルダーインタビュー
まず、持続可能なサービスの専門家やサービスデザイナーにインタビューし、業界や課題について学びました。次に、ユーザーである友人や家族に、彼らの興味や習慣についてインタビューしました。最後に、ファーマーズマーケット主催者や地元の食料品店、レストランのシェフからフィードバックを受け、検討したコンセプトを検証しました。
03. アンケートとプロトタイピング
コンセプトの策定後、サステナブルキッチンのアイデアについてアンケートとプロトタイピングを行い、ニーズと実現可能性を検証しました。
Result
二次調査
どれくらいの食品廃棄物が出ているでしょうか?
世界でもシカゴでも、食品は廃棄物の中で大きな割合を占めています。アメリカでは、生産した食料の40%が捨てられ、スーパーに並ぶ食料も30%は捨てられてしまいます。私たちの食料システムは、気候変動の最大の要因の1つであり、その過程で大量の資源やエネルギーを消費し、廃棄物を発生させ、温室効果ガスを排出しています。

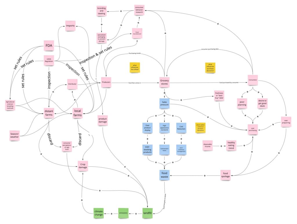
食品廃棄につながるシステムと影響
食品廃棄につながる全体のシステムを調査しました。
消費者は、食品をつい買いすぎたり、食べきれないほど料理を作りすぎてしまう傾向があります。こうした消費者のメンタル・モデルは、最終的に家庭内の食品廃棄につながってしまいます。また消費者は食料品店の仕入れや販売管理、在庫管理に影響を与えます。そして彼らの要求は、世論を通じて食や農業の政策にも影響を与えます。
政府の食料政策は、システム内のあらゆるアクターの行動に大きな影響があります。
食品の流通にはサプライチェーンや製造メーカー、生産者が関わっています。店に辿り着くまでに、途中で廃棄されてしまう食品も多くあります。
食料品店の運営にも、食品廃棄につながる様々な原因があります。見た目の悪い食品の廃棄、過剰陳列、過剰セールなどが、食品廃棄物の増加につながります。
廃棄食品は埋立地に運ばれ、温室効果ガスを発生させます
Food Waste Systems Map

Food Waste Power Dynamic Map

スーパー店員インタビュー
スーパーでは毎日たくさんの食べ物が捨てられています
スーパーのスタッフによると、少し傷んだ食品や賞味期限の近い食品が、毎日大量に捨てられています。複数の野菜や果物がまとめて売られている場合、傷んだ食品が1つでもあると、そのパッケージごと捨てられてしまうとのことでした。
シェフインタビュー
食のサステイナビリティに関心を示すレストランもありました
シェフへのインタビューを通じて、食品廃棄物の削減に関心を持つレストランもあることを知りました。一般的に多くの小規模レストランは、経営に苦労しているため収益性や効率性を追求します。しかし一方で、食のサステナビリティやコミュニティへの影響に関心を持つレストランもあります。
ユーザーインタビュー、インサイト
人々にとって、サステナビリティへの障壁はたくさんあります
ユーザーインタビューの結果をコード化し、サステナブルな行動への障壁に着目してクラスター化しました。多くのユーザーが持続可能性に関心を持っています。しかし、現実には、サステナブルな活動に取り組んでいる人は多くありません。追加の労力や時間、コストが大きな障壁になっていることがわかりました。
Key Findings
利便性とコストは、持続可能性を阻む最も大きな障壁です。
食品の廃棄問題について考えるとき、何から始めればいいのか分からない。
環境に良いことをしたいと思っても、必ずしも行動に結びつかない。
Design Principles
リサーチとインサイト分析を経て、サステナブルなサービスのデザイン原則を定義し、コンセプトを検討しました。
ユーザーに負担をかけない
負担に感じさせることなく、ユーザーを楽しくサステナブルな活動に巻き込みます。
サステナブルな情報を日常生活に取り入れる
ユーザーが料理や食事を通じて自然にサステナブルな実践を学ぶことを目指します。
サステナビリティのためのネットワークを作る
サービスを拡大するために、サプライヤーやお客様などのステークホルダーを巻き込み、サステナビリティのためのネットワークとサプライチェーンの構築を目指します。
Solution
概要
私たちは「フレッシュテーブル」というサステナブルなレストランの仕組みを提案しました。このサービスは、スーパーから売れ残った食品を安く購入し、それをレストランの食材として使用することで、食品廃棄を減らす試みです。
未販売食品を活用するための新たなサプライチェーンを構築する
スーパーでは毎日何トンもの食品が、ちょっと傷んでいたり、見た目が悪かったりという理由で捨てられています。この食品を効果的に再利用することで、食品廃棄の減少を目指します。また、サステナビリティに関心のあるシェフを巻き込んで、サステナブルな活動のネットワークを構築します。将来他のレストランに向けて食材サプライチェーンを拡大できれば、食品廃棄物をより減らすことができます。
楽しみながら学べるサステナブルレストラン
人々は食事を楽しみながら、気軽にサステナブルな活動に関わることができます。また、イベントやウェブサイト、オンラインのインスタグラムコミュニティを通じて、食のサステナビリティや余った食材を活用したレシピを学ぶことができます。様々なシェフと提携し、仕入れた食材によって変わる様々なメニューをお客に提供します。
Stakeholder Relationships
フレッシュテーブルは、食料品店、地元シェフ、地域住民という3つのステークホルダーのニーズを結びつけることで、持続可能なネットワークを構築することを目的としています。
• 食品スーパーは、未販売の食品を有効活用し、少しでも利益を上げたい
• シェフは、地域との関係を構築し、顧客を獲得したい
• お客は、おいしい食事を楽しみたい
• フレッシュテーブルは3つをつなげるサステナブルなレストランとサプライチェーンを提供
Value Ecosystem

Needs & Offerings

Service Blueprint

Prototyping
ユーザーの興味を調査するために、ウェブサイトと予約フォームをプロトタイプしました。またInstagramのプロフィールを作成し、情報を投稿しました。取材をお願いしたシェフも、私たちの投稿をシェアしてくれました。その結果、Webサイトのアクセス数やInstagramのフォロワー数が増加し、多くのユーザーが私たちのサービスに興味を持っていることがわかりました。

Next Steps
パートナーシップの構築
スーパーとのパートナーシップを構築し、安定したサプライチェーンを構築する。
コミュニティの形成
サステナブルな食の情報やレシピなど、ウェブやインスタグラムのコンテンツを増やすことで、持続可能な食にまつわるコミュニティを作る。
サービスの拡大
未販売食品を活用したサプライチェーンシステムやサービスの拡充、サービスエリアの拡大。